项目概述
本案例使用移远通信EG800Z-CN开发板和UniRTOS,调用UniRTOS中Socket相关功能函数编写。让开发板成为TCP客户端,远程连接其他TCP服务器,进行数据交互。
功能特性
阻塞式TCP客户端
-
端到端连接自动化:集成“蜂窝网络附着 → PDP上下文激活 → DNS域名解析 → TCP连接建立”全流程,实现从设备上电到与远程服务器建立可靠通信链路。
-
健壮的数据会话管理:在成功建立TCP连接后,执行预设次数的“发送请求-接收响应”数据交互循环,并内置对send/read操作结果的严格校验,确保会话的可靠性与完整性。
开发准备
硬件要求
- EG800Z-CN开发板,点此购买开发板
- USB数据线(TYPE-C),点此购买
- 有效SIM卡
软件要求
快速上手
下载项目
示例代码位于UniRTOS 官方创客仓库,点此访问下载
添加项目到UniRTOS SDK
CSDK新增Demo,固件编译和烧录请参考UniRTOS板块的快速启动栏
硬件连接
1. 按卡槽丝印提示方向拨开卡槽盖,将SIM卡放入,再扣好盖子
2.使用数据线连接开发板和电脑
软件部署
connectlab新建服务器,将真实的服务器地址和端口填入项目代码中
日志展示
代码概览
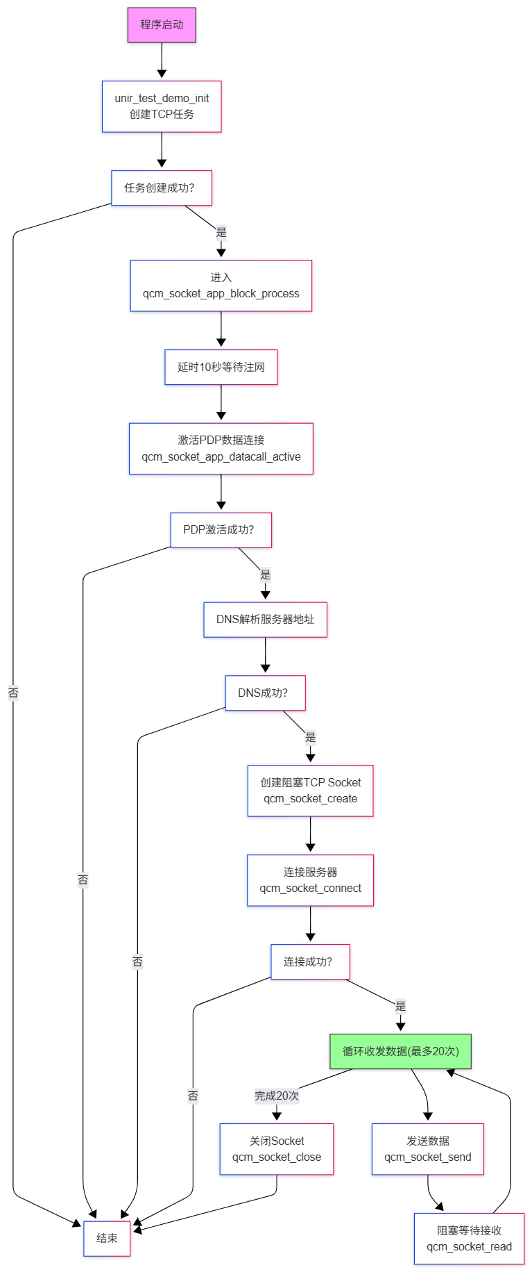
示例流程图
主要功能接口
unir_test_demo_init
功能:TCP 阻塞客户端演示的入口与初始化函数。负责创建独立任务,让 TCP 通信逻辑在后台运行,不阻塞主程序。
关键操作:
-
任务创建:调用 qosa_task_create 创建名为
app_block的任务,执行qcm_socket_app_block_process。 -
任务配置:栈大小 4096,普通优先级,保证 TCP 流程稳定运行。
-
重要性:用户需在应用初始化时调用,用于启动整个 TCP 客户端通信功能。
qcm_socket_app_block_process
功能:TCP 阻塞客户端主处理函数。完成联网、DNS 解析、Socket 创建、连接服务器、收发数据全套流程。
关键操作:
-
等待网络就绪:延时 10 秒等待模组注网。
-
激活 PDP 联网:调用
qcm_socket_app_datacall_active确保数据链路可用。 -
DNS 解析:通过
qosa_dns_syn_getaddrinfo获取服务器 IP。 -
创建 Socket:
qcm_socket_create创建阻塞式 TCP Socket。 -
连接服务器:
qcm_socket_connect连接目标 IP 与端口。 -
循环收发:最多发送 20 次数据,等待服务器回传(阻塞等待)。
-
关闭连接:通信完成后调用
qcm_socket_close释放资源。 -
重要性:完整封装 TCP 客户端标准流程,是物联网设备 TCP 通信的核心参考。
qcm_socket_app_datacall_active
功能:PDP 数据链路激活函数。检查并激活蜂窝网络连接,为 TCP 通信提供网络基础。
关键操作:
-
创建 DataCall 实例:
qosa_datacall_conn_new。 -
查询 IP 信息:判断 PDP 是否已激活。
-
未激活则启动拨号:
qosa_datacall_start激活 PDN 连接。 -
重要性:TCP 通信必须依赖可用网络,此函数确保网络就绪。






