本文提供一个可接入亚马逊 Iot 平台的客户端,用于管理亚马逊 MQTT 连接和影子设备的方案。
前言
QuecPython为加速物联网生态构建,特别推出面向AWS IoT平台深度优化的全场景接入解决方案。基于MQTT协议的标准化封装和TLS安全传输层预集成,我们创新打造了一站式物联网开发框架,可帮助开发者实现更快速、更便捷、高可维护的方式接入 AWS IoT平台。无论您是一位物联网小白,还是资深行业开发者,都可以使用这套接口轻轻松松实现万物互联!
功能特性:
- 支持AWS设备注册和认证。
- 支持基于MQTT协议的消息订阅与发布。
- 支持AWS IoT 影子设备管理。
设计方案
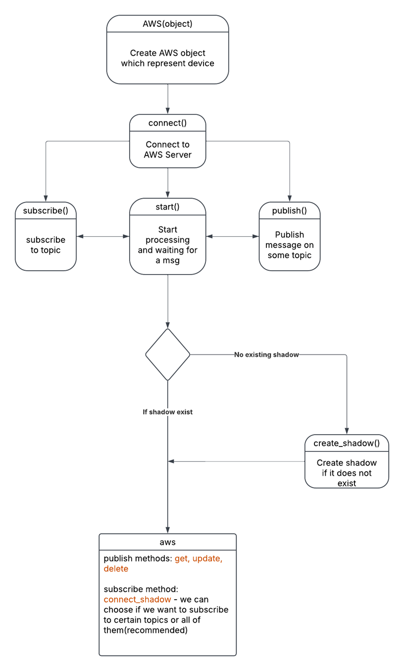
以下方法是关于AWS IoT设备对象的设计说明,用于表示连接到AWS IoT Core的设备及其影子(Shadow)操作。
大致流程为:创建AWS对象-connect连接服务器-订阅主题-启动监听-判断影子是否存在-操作影子
连接方法
在连接时要注意查看网络状态,网络连接成功是与云平台通信成功的前提条件之一。使用MQTT方式接入,获取接入参数,配置订阅和发布主题。端侧接入,使用QuecPython AWS IoT接口接入亚马逊云平台并订阅和发布主题。
详细API介绍请查看官方文档:
QuecPython AWS IoT 仓库地址:
GitHub - QuecPython/aws-iot: aws-iot component based on QuecPython


